When we are running a performance based campaign and our objective is conversions (or sometimes we are even billing our customers based on those conversions), then it is imperial to know exactly how a system, like Google Analytics or Google Adwords, collects and registers conversions.
Here are essential facts that you absolutely need to know before running a conversion based campaign and decide on which system you are going to use to track conversions:
1.GOOGLE ANALYTICS AND GOOGLE ADWORDS HAVE DIFFERENT WAYS OF COLLECTING CONVERSIONS
While the Google Analytics tag may be implemented in all the website pages, the Google Adwords conversion tag is implemented only where the conversion occurs. Here is how both systems detect conversions:
How Google Analytics detects a conversion
The visitor visits the website and once that visitor visits a page or triggers an event that was set as a goal, the system will identify the source and attribute that conversion to that source.
How Google Adwords detects a conversion
The visitor visits a url from an Adwords campaign and the system will implement a cookie saying that that visitor came from an Adwords campaign. Later if that user visits apage or triggers a Google Adwords conversion tag, then the tag will search for the Adwords cookie and if the cookie is there, then it will attribute that conversion to that cookie’s campaign.
As you can see the way that the two systems collect conversions is quite different. This will impact the way how you may measure conversions. For example: Google Adwords will not check if that visitor actually came from a Google Adwords source, it just checks “blindly” if there is a cookie in that visitor’s browser or not.
2. DIFFERENCES IN THE ATTRIBUTION WINDOW
The attribution windows, by default, are different between Google Analytics and Google Adwords.
What is an attribution window?
The attribution window is defining the time period from when to when should a conversion (or visit) be attributed to a certain source. Simply put the attribution window setting is answering the system’s question of: “for how long should I (the system) consider that this conversion/visit comes from that source”.
Why is this important?
This is important because a user can convert after the first visit. Allowing the system to measure conversions even if the user does not convert immediately. The systems rely on these windows to determine to which source should they attribute the conversion to and until when.
By default, Google Adwords has a conversion window of 30 days and Google Analytics has an attribution window of 6 months.
This means that for Google Analytics if a user visits your website once from a campaign, until 6 months, if the user converts on your website that conversion will be attributed to that campaign (unless the user clicks on another campaign).
Can you change this attribution window?
Yes!
Here is how you can change the attribution window for visits on Google Analytics (that will affect conversion attribution)
Here is how you can change the attribution window for conversions on Google Adwords
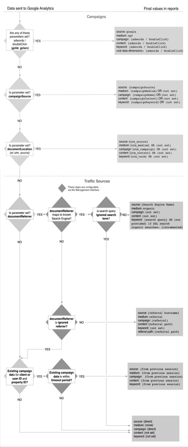
3. HOW GOOGLE ANALYTICS CHECKS IF THERE IS A CAMPAIGN SOURCE
The image below may appear to be more complicated than what it is. Since Google Adwords attributes conversions based only on “tag firing” and cookie presence, and Google Analytics is based on the source of that conversion, it is important to understand how Google Analytics attributes a source.
It is also important to add that if a visitor’s source is a direct visit (a person that types directly the url, for example), that visit will be associated to previous campaign if that browser had a campaign source registered before (inside the attribution window).
This poses the question of: “how is a source defined as a campaign or not”, here’s how:
a campaign is defined as a source if the visitor had a certain set of parameters in the URL and that information was registered by the Google Analytics cookie. This can be parameters like:
UTM: www.example.com/?utm_source=newsletter&utm_campaign=spring_sale&utm_medium=email — You can generate a UTM for campaigns with this campaign URL builder
or
GCLID: www.example.com/&gclid=Cj0KEQiA3Y7GBRD29f-7kYuO1 — Automatically generated by Google Adwords campaigns for Google Analytics (with the Auto-tagging option)
CONCLUSION
This article explains the reasons why the two systems register different numbers. It is completely normal because both have different ways of attributing a conversion.
Which one is the best system to track conversions?
It is hard to say which one presents the “best way” of attributing conversions but I’ll let know what I do and why.
I do prefer the Google Analytics way of attributing conversions. As you might have sensed before, as I wrote this article, Google Adwords is a little bit blind when it comes to track conversions. It does not track if the user comes from a new campaign outside the Adwords world and this might register less precise conversions.
With that said it is also relevant to mention that I always change the Google Analytics attribution window to 30 days.

